88858ccÓÀÀû
0791-83983112/0791-83955307
Ê×Ò³
×ß½ü88858ccÓÀÀû
88858ccÓÀÀû¼ò½é
×éÖ¯»ú¹¹
²¿·ÖÖ°ÄÜ
Éú³¤Àú³Ì
×ÊѶÖÐÐÄ
Ïòµ¼¾ì×¢
¼¯ÍŶ¯Ì¬
ϲ㶯̬
Çå¾²Éú²ú
ÊÓÆµÖÐÐÄ
ÓªÒµÁìÓò
·çÏÕÆÀ¹À
¶¼»á½¨Éè
·¿²ú¿ª·¢
Ͷ×ÊÈÚ×Ê
×ʲúÖÎÀí
µ³ÍލÉè
µ³½¨
ÍŽ¨
¹¤»á
»î¶¯×¨Ìâ
¼Í¼ì¼à²ì
Á®Õþ½¨Éè
ÆÕ·¨×¨À¸
Ðŷþٱ¨
Õбê²É¹º
Õбêͨ¸æ
Öб깫ʾ
×ʲúÕÐ×â
ÆóÒµÎÄ»¯
ÎÄ»¯¸ÙÒª
ÆóÒµÐû´«Æ¬
¾«ÉñÎÄÃ÷½¨Éè
88858ccÓÀÀû¡¤ÔÆÑ§ÌÃ
ÁªÏµ88858ccÓÀÀû
ÁªÏµ·½Ê½
È˲ÅÕÐÆ¸
Ê×Ò³
×ß½ü88858ccÓÀÀû
88858ccÓÀÀû¼ò½é
×éÖ¯»ú¹¹
²¿·ÖÖ°ÄÜ
Éú³¤Àú³Ì
×ÊѶÖÐÐÄ
Ïòµ¼¾ì×¢
¼¯ÍŶ¯Ì¬
ϲ㶯̬
Çå¾²Éú²ú
ÊÓÆµÖÐÐÄ
ÓªÒµÁìÓò
·çÏÕÆÀ¹À
¶¼»á½¨Éè
·¿²ú¿ª·¢
Ͷ×ÊÈÚ×Ê
×ʲúÖÎÀí
µ³ÍލÉè
µ³½¨
ÍŽ¨
¹¤»á
»î¶¯×¨Ìâ
¼Í¼ì¼à²ì
Á®Õþ½¨Éè
ÆÕ·¨×¨À¸
Ðŷþٱ¨
Õбê²É¹º
Õбêͨ¸æ
Öб깫ʾ
×ʲúÕÐ×â
ÆóÒµÎÄ»¯
ÎÄ»¯¸ÙÒª
ÆóÒµÐû´«Æ¬
¾«ÉñÎÄÃ÷½¨Éè
88858ccÓÀÀû¡¤ÔÆÑ§ÌÃ
ÁªÏµ88858ccÓÀÀû
ÁªÏµ·½Ê½
È˲ÅÕÐÆ¸
ÏÂÊô¹«Ë¾
Õбê²É¹º
-
Bidding
Õбêͨ¸æ
Öб깫ʾ
×ʲúÕÐ×â
Ê×Ò³
>
Õбê²É¹º
>
Õбêͨ¸æ
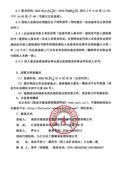
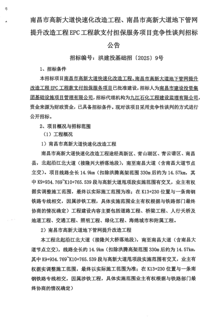
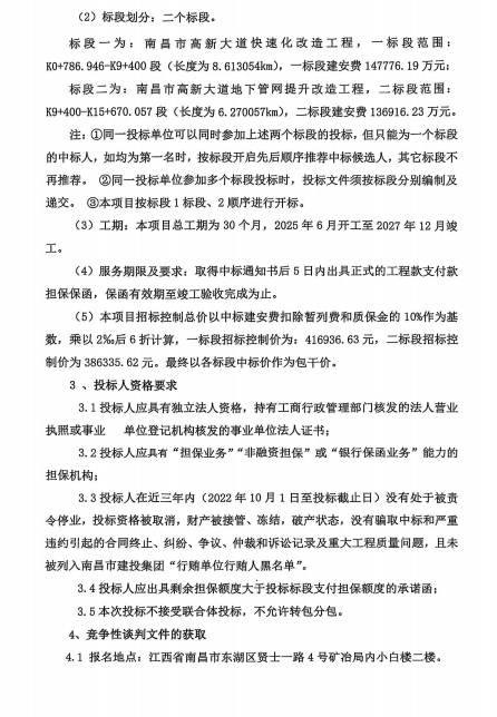
ÄϲýÊиßдóµÀ¿ìËÙ»¯Ë¢Ð¹¤³Ì¡¢¡¢¡¢ÄϲýÊиßдóµÀµØÏ¹ÜÍøÌáÉýˢй¤³ÌEPC¹¤³Ì¿îÖ§¸¶µ£±£·þÎñÏîÄ¿¾ºÕùÐÔ̸ÅÐÕбêͨ¸æ
ÈÕÆÚ£º£º2025-10-27
ÉÏһƪ£º£º
Äϲý±±¶þÈÆ³Ç¸ßËÙ¹«Â·»·±£¼à²â¼°ÑéÊÕ×Éѯ·þÎñÏîÄ¿Õбêͨ¸æ
ÏÂһƪ£º£º
Äϲý¸ßËÙ¹«Â·ÓÐÏÞ¹«Ë¾ 2025-2026ÄêÂ·Ãæ¡¢¡¢¡¢ÇÅÁº¡¢¡¢¡¢ËíµÀ¼ì²â·þÎñÏîÄ¿Õбêͨ¸æ
·µ»ØÁбíÒ³
ÎÄÕÂ̸ÂÛ
ÐÄÇé
¹² 0 Ìõ̸ÂÛ£¬
Éó²éËùÓÐ
ÕâÆªÎÄÕ»¹Ã»ÓÐÊÕµ½Ì¸ÂÛ£¬¸ÏæÀ´ÇÀɳ·¢°É~
OAϵͳ
¹Ù·½Î¢ÐÅ
ÔÚÏßÁôÑÔ
·µ»Ø¶¥²¿
¡¾ÍøÕ¾µØÍ¼¡¿
ÄϲýÊиßдóµÀ¿ìËÙ»¯Ë¢Ð¹¤³Ì¡¢¡¢¡¢ÄϲýÊиßÐ